Website is Maintaining, please visit later!
超静音 高效节能 | FOC电机驱动方案还能实现哪些精准控制 -
关于我们
我们是谁 我们在做什么 里程碑
资讯
公司新闻 行业资讯
投资者关系
A股公告 H股公告 公司管治 投资者互动 投资者联系
产品中心
三相ASIC系列 单相ASIC系列 驱动IC系列 功率器件系列 MCU系列 IPM系列
应用支持
汽车电子 智能小家电 智能厨电 个护健康 白色家电 扇类 电动工具 运动及出行 IT及通信设备 智能机器人 工业
相关下载
软件工具 开发套件 数据手册 应用手册 应用套件 视频
研究开发
我们的技术 典型应用 学 习
加入我们
社会招聘 校园招聘 职位搜索
联系我们
联系我们 线上咨询
超静音 高效节能 | FOC电机驱动方案还能实现哪些精准控制

: 2021-03-21

人类要求科技进步与环境保护共同发展、相互促进,科技提高效率的同时,环保节能成为全球化趋势,无论对工业领域还是家用电器领域,都将以此为目标不断提出更高的要求。

驱动技术是能效核心

图片

驱动技术是决定家电产品电机能耗最重要的因素。高效的驱动技术带来的不仅仅是生产成本的大幅度下降,也能进一步减少对环境产生的压力;同时,电机驱动也是工业设备中的关键执行环节,尤其工业4.0的导入对电机驱动的高精度、智能化控制、节能静音、更小尺寸等方面性能提出了更高的要求。

峰岹FU68系列单片机是集成了基本的控制内核和应用算法的产品,用户可以根据自身的需求和外围处理能力轻松实现高效FOC电机驱动,为了方便用户开发,我们提供多种应用方案的示例程序,并推出了不同的评估板,可在峰岹官网上下载数据手册、开发套件、应用套件等资料,用户完全无需从零开始搭建系统,无疑大幅降低了成本和提高时间效率。

“双核”电机驱动

峰岹FU68系列单片机(包括:FU6811、FU6812、FU6813、FU6831、FU6832、FU6818、FU6861)是集成 8051 内核和电机控制引擎(ME)的“双核”电机驱动MCU,8051 内核处理常规事务,ME 处理电机实时事务,芯片内部集成有高速运算放大器、高速ADC、高压 LDO,只需简单的外围处理便可实现高效率的FOC(磁场定向控制)电机驱动。FU68系列的无感FOC驱动主要应用在各类风机和水泵上,典型应用如空调室内机、室外机、油烟机、洗涤泵、吊扇、落地扇。

图片

1、FOC固化,运行速度快

以硬件实现所有FOC运算,节约了软件运行时间,最高PWM频率可达40KHz,可适用于150000RPM的高速电机;

2 、控制精度和效率高

FOC采用Q15格式,电角度360°扩展到2^15,角度分辨率可达0.01°,可对电机实现高精度控制;优化的位置估算算法可实现高效率控制;

3、静音效果好

FOC算法可以精确控制驱动电流为光滑正弦波,转矩脉动小,同时实现超静音工作;

4、启动特性好

根据负载转矩变化调整启动力矩和启动方式,保证了启动可靠性和平稳性;启动速度快,启动时间比常规启动方式短50% ;

5、硬件电路简单

内部集成高速运算放大器、高压 LDO,简化外围电路,降低产品成本,提高系统的可靠性。

驱动方案示例程序

启动控制

1、检测电机初始状态,实现动态启动(包含顺风启动和逆风启动)

2、侦测负载转矩变化调整启动力矩,提高启动可靠性

3、可根据需要选择启动方式和时间

4、可设定最大启动电流限流

控制方式

1、电流闭环为内环,恒风量控制、恒转矩控制、恒速度控制、恒功率控制等多种控制可选为外环。

2、调速接口有:SREF模拟调速、PWM调速、UART串口调速。

状态显示

通过LED亮灯状态表示系统运行状态和故障信息。

保护控制

内部包含全面的保护,可根据需要选择使能对应的保护,再根据实 际情况微调即可。

过压保护:大于过压电压门限触发过压保护,小于恢复电压门限系统重启

欠压保护:小于欠压电压门限触发欠压保护,大于恢复电压门限系统重启

过流保护:大于过流电流门限触发过流保护,可设定重启次数

FO保护:大电流冲击触发硬件过流保护,系统不重启

堵转保护:可设定堵转重启时间,以及堵转重启次数

缺相保护:电机线接触不好时,可实现缺相保护,重启时间和次数可设定

过温保护:大于过温设定值触发过温保护,小于温度恢复值系统重启

用户接口

内部包含多种用户接口方式,可根据需要选择使能对应的接口,实现控制需要。

Key接口:定义按键接口,按键扫描给出Key命令,用户可自定义Key命令,如ONOFF、FR控制命令

SREF接口:ADC采样电位器值,给出SREF命令,用户可自定义SREF命令,如闭环Speed参考值

PWM接口:捕获PWM信号,获取PWM Duty,给出PWM命令,用户可自定义PWM命令,如闭环Speed参考值

UART接口:UART扫描接收UART数据并给出UART命令,用户可自定义UART命令,如ONOFF、FR控制命令,闭环Speed参考值

Buzzer接口:定义蜂鸣器接口,蜂鸣器扫描接收控制命令,实现报警或者提示音控制,用户可自定义,如按键提示音控制、档位提示音控制

调试接口

在默认功能特性情况下,程序给出Customer.h文档作为用户调试接口,用户只需修改相应参数便可实现电机通用功能控制。

FU68系列评估板

1、低压应用评估板(FU6831、FU6832),支持功率50W,支持电压DC6-36V;

2、中压应用评估板(FU6818、FU6861),支持功率200W,支持电压DC12-80V;

3、高压应用评估板(FU6811、FU6812、FU6813),分为小功率通用Demo,支持功率100W和吊扇专用Demo,支持功率50W,支持电压AC220V;中功率通用Demo和油烟机Demo,支持功率250W,支持电压AC220V;大功率通用Demo和料理机Demo,支持功率2000W。

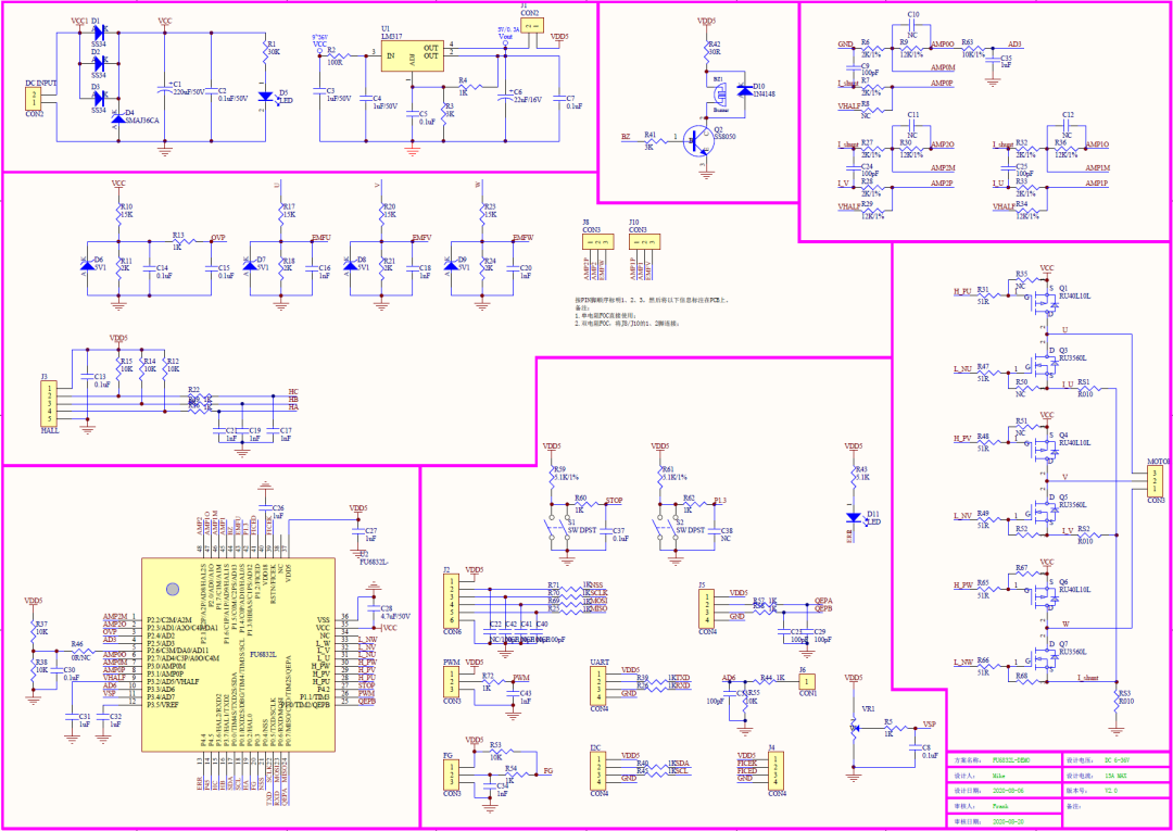
小功率FU6832评估板

1、FU6832L低压驱动板

2、FU6832仿真器

3、FOC应用方案调试手册(登录官网www.fortiortech.com下载)

图片

FU6832L 低压驱动板

图片

原理图